|
|
| Autor |
Nachricht |
sugarboy102000 Fußrastenkratzer
Anmeldungsdatum: 30.03.2005 Beiträge insgesamt: 888 BMW R 1250 GS Adventure → 1.000 km
|
Verfasst am : Sa, 18. Nov 2017, 12:13 Titel: Batterie laden ueber Bordsteckdose |
|
|
Ich habe mir gerade bei Louis so ein Batterieladeerhaltungsgeraet gekauft.
Spricht etwas dagegen die Bordsteckdose zum Laden zu benutzen?
https://www.louis.de/artikel/procharger-4-000-batt ....... 69d94137263a7f3ff392
Mein Haendler meinte naemlich, es sei besser, das Ladegeraet direkt an der Batterie anzuklemmen
Danke schon mal.
_________________ Gruss
Karl |
|
| Nach oben |
|
Olek Tremalzobezwinger
Anmeldungsdatum: 10.10.2006 Beiträge insgesamt: 174 Yamaha Tenere 1VJ `87 → 33.000 km KTM 1190T Adventure → 27.000 km
|
Verfasst am : Sa, 18. Nov 2017, 15:24 Titel: |
|
|
Nee - kein Problem.
Gerade bei den höherwertigen Geräten mit Überladungsschutz etc.
Habe meinen kompletten Mopedfuhrpark permanent ( auch oft im Sommer ) am Ladegerät. Weil ich manche sehr selten fahre, dann aber spontan und nicht vorher eine tote Batterie wieder zum Leben erwecken möchte.
Mopeds ohne Steckdose habe ich alle nachgerüstet.
Solange man kein Autobatterieladegerät anschließt ist das kein Problem. Praktiziere ich schon seit 10 Jahren so...
_________________ ...och nö, nich schon wieder .. |
|
| Nach oben |
|
kretabiker  Sponsor Anmeldungsdatum: 01.09.2008 Beiträge insgesamt: 6067
|
Verfasst am : Sa, 18. Nov 2017, 20:11 Titel: |
|
|
| ...no problems....do it! Die Steckdose hat eine direkte Verbindung zur Batterie, ohne über die Elektronik zu gehen.............
|
|
| Nach oben |
|
sugarboy102000 Fußrastenkratzer
Anmeldungsdatum: 30.03.2005 Beiträge insgesamt: 888 BMW R 1250 GS Adventure → 1.000 km
|
Verfasst am : So, 19. Nov 2017, 11:54 Titel: |
|
|
| kretabiker @ Sa, 18. Nov 2017, 19:11 hat folgendes geschrieben: | | ...no problems....do it! Die Steckdose hat eine direkte Verbindung zur Batterie, ohne über die Elektronik zu gehen............. |
Super, vielen Dank fuer die Info.
Am Ladegeraet kann ich unterschiedliche Modi waehlen.
Wenn ich das Geraet auf Motorrad stelle, blinkt das Laempchen fuer die Entsulftatierung.
Wenn ich auf CAN umstelle erhalte ich das Laempchen fuer Batterie voll geladen.
_________________ Gruss
Karl |
|
| Nach oben |
|
kretabiker  Sponsor Anmeldungsdatum: 01.09.2008 Beiträge insgesamt: 6067
|
Verfasst am : So, 19. Nov 2017, 13:33 Titel: |
|
|
Nur eine normale Ladefunktion ist nötig (möglicherweise bei BMW mit CAN Funktion..das weiß ich nicht).....mit Entsulfatisierung/ Lade-Erhaltungs-Funktion (das Blinken der Entsulfatisierung müßte aber wieder ausgehen......sollte nur ab und an blinken, wenn entsulfatisiert wird.....das sollte kein Dauerzustand sein, denke ich mal. Ansonsten Batterie ist voll geladen Anzeige......)! Wie geschrieben, die Steckdose hat eine direkte Verbindung zur Batterie, ohne die Elektronik zu "berühren". Siehe Schaltplan....
| Beschreibung: |
|
| Dateigröße: |
54.48 KB |
| Angeschaut: |
5266 mal |

|
| Beschreibung: |
|
| Dateigröße: |
58.74 KB |
| Angeschaut: |
5223 mal |

|
| Beschreibung: |
|
| Dateigröße: |
76.37 KB |
| Angeschaut: |
5202 mal |

|
| Beschreibung: |
|
| Dateigröße: |
733.15 KB |
| Angeschaut: |
5245 mal |

|
|
|
| Nach oben |
|
sugarboy102000 Fußrastenkratzer
Anmeldungsdatum: 30.03.2005 Beiträge insgesamt: 888 BMW R 1250 GS Adventure → 1.000 km
|
Verfasst am : Mo, 20. Nov 2017, 15:57 Titel: |
|
|
| kretabiker @ So, 19. Nov 2017, 12:33 hat folgendes geschrieben: | | Nur eine normale Ladefunktion ist nötig (möglicherweise bei BMW mit CAN Funktion..das weiß ich nicht).....mit Entsulfatisierung/ Lade-Erhaltungs-Funktion (das Blinken der Entsulfatisierung müßte aber wieder ausgehen......sollte nur ab und an blinken, wenn entsulfatisiert wird.....das sollte kein Dauerzustand sein, denke ich mal. Ansonsten Batterie ist voll geladen Anzeige......)! Wie geschrieben, die Steckdose hat eine direkte Verbindung zur Batterie, ohne die Elektronik zu "berühren". Siehe Schaltplan.... |
Boah, vielen Dank für die super Infos :-)
_________________ Gruss
Karl |
|
| Nach oben |
|
the Wanderer  Sponsor
Anmeldungsdatum: 15.06.2007 Beiträge insgesamt: 191 KTM 1190 Adventure T → 68.000 km
|
Verfasst am : So, 18. März 2018, 10:41 Titel: |
|
|
Prima Tipp, kann ich grad gebrauchen.
Auch wenn draussen schon wieder Schnee liegt
_________________ They call me the Wanderer
I roam around.... |
|
| Nach oben |
|
kretabiker  Sponsor Anmeldungsdatum: 01.09.2008 Beiträge insgesamt: 6067
|
|
| Nach oben |
|
HotFire  Sponsor
Anmeldungsdatum: 11.04.2007 Beiträge insgesamt: 3677 Alter: 49 HABE FERTIG
|
Verfasst am : So, 18. März 2018, 15:58 Titel: |
|
|
| sugarboy102000 @ So, 19. Nov 2017, 10:54 hat folgendes geschrieben: | | kretabiker @ Sa, 18. Nov 2017, 19:11 hat folgendes geschrieben: | | ...no problems....do it! Die Steckdose hat eine direkte Verbindung zur Batterie, ohne über die Elektronik zu gehen............. |
Super, vielen Dank fuer die Info.
Am Ladegeraet kann ich unterschiedliche Modi waehlen.
Wenn ich das Geraet auf Motorrad stelle, blinkt das Laempchen fuer die Entsulftatierung.
Wenn ich auf CAN umstelle erhalte ich das Laempchen fuer Batterie voll geladen.
 |
Für den TIP mit dem "nicht über die Elektronik" bezuschusst Du hoffentlich sein neues Steuergeät, vor allem in dieser Konstellation:
| kretabiker @ So, 18. März 2018, 10:40 hat folgendes geschrieben: | Würde aber trotzdem ein neueres Ladegerät benützen, mit den beschriebenen Möglichkeiten Entsulfatisierung . . .
|
und immer schön im eingebauten Zustand - die Stoßimpulse mit über 30 Volt und die darauf folgenden bis 100A Entladungsimpulse sind ein Segen für Steuergeräte und Elektronik.
_________________
KTM & HUSQVARNA - STAMMTISCH |
|
| Nach oben |
|
kretabiker  Sponsor Anmeldungsdatum: 01.09.2008 Beiträge insgesamt: 6067
|
Verfasst am : So, 18. März 2018, 20:49 Titel: |
|
|
Ich kenne persönlich niemanden, der irgend einen Schaden an der Elektronik genannt hätte, nach dem Laden mit CTEK oder ähnlichen Ladegeräten über die Steckdose. Absolut niemanden und das Thema Laden über Steckdose wird in beiden Foren immer wieder diskutiert. Ich habe niemals von einem Elektronikschaden gehört....never...gesetzt dem Fall, es wurde ein Ladegerät der neueren Generationen verwendet! Nenn mir jemanden der Probleme an der Elektronik hatte, wegen Laden über die Steckdose......
https://www.kfz-batterie-ladegeraet.de/sind-ctek-b ....... ete-can-bus-tauglich
https://www.motorradonline.de/motorradzubehoer/pro ....... egeraete.343951.html
https://www.tourenfahrer.de/artikel/artikel/detail ....... ladegeraete-im-test/
usw......
Möge jeder selber entscheiden......ich habe auch die drei 990iger, die ich hatte über die Bordsteckdose (immer!) geladen.....nix auffälliges!
| Beschreibung: |
|
| Dateigröße: |
211.76 KB |
| Angeschaut: |
5182 mal |

|
| Beschreibung: |
|
| Dateigröße: |
276.78 KB |
| Angeschaut: |
5166 mal |

|
| Beschreibung: |
|
| Dateigröße: |
296.34 KB |
| Angeschaut: |
5133 mal |

|
| Beschreibung: |
|
 Download |
| Dateiname: |
2018-03-18 19_36_08-CTEK XS 0.8 Multi-Funktions Batterieladegerät Mit 6-Stufen Technologie, 12V 0.8 .png |
| Dateigröße: |
142.96 KB |
| Heruntergeladen: |
5203 mal |
|
|
| Nach oben |
|
kretabiker  Sponsor Anmeldungsdatum: 01.09.2008 Beiträge insgesamt: 6067
|
Verfasst am : So, 18. März 2018, 21:12 Titel: |
|
|
| HotFire @ So, 18. März 2018, 14:58 hat folgendes geschrieben: | .....................
Für den TIP mit dem "nicht über die Elektronik" bezuschusst Du hoffentlich sein neues Steuergeät................. |
Niemand sollte während des Ladevorgangs die Zündung einschalten, denn dann kann es zu dem von Dir beschriebenen Schaden kommen.
|
|
| Nach oben |
|
kretabiker  Sponsor Anmeldungsdatum: 01.09.2008 Beiträge insgesamt: 6067
|
Verfasst am : So, 18. März 2018, 21:23 Titel: |
|
|
| kretabiker @ So, 18. März 2018, 19:49 hat folgendes geschrieben: | .............
Möge jeder selber entscheiden......ich habe auch die drei 990iger, die ich hatte über die Bordsteckdose (immer!) geladen.....nix auffälliges! |
Natürlich lade ich auch meine 1190iger über die Steckdose (oder direkt an der Batterie..was das gleiche ist wie an der Steckdose!) und zwar mit diesem Ladegerät (kann ich empfehlen!), siehe Link, da mein CTEK gestorben ist, nach vielen Jahren treuen Dienst am Mopped.......
https://www.amazon.de/NOCO-Genius-G1100-1-1A-Ladeg ....... orrad+ladeger%C3%A4t
| Beschreibung: |
|
| Dateigröße: |
304.46 KB |
| Angeschaut: |
5162 mal |

|
|
|
| Nach oben |
|
HotFire  Sponsor
Anmeldungsdatum: 11.04.2007 Beiträge insgesamt: 3677 Alter: 49 HABE FERTIG
|
Verfasst am : So, 18. März 2018, 22:05 Titel: |
|
|
Es geht nicht ums Laden sondern um den Sau gefährlichen Entsulfatisierungsmodus !
Ist das ABS Steuergerät und ein Dauerplus vom Motor Steuergerät nicht am Zündschloss vorbei direkt mit der Batterie verbunden 🤔
Regler Lichtmaschine wäre auch noch da und die Halbleiter werden nicht auf 30 Volt ausgelegt sein.
ES MAG SEIN DAS DU KEIN LADEOPFER KENNST - Mein Mercedes hat es jedenfalls beim Vorbesitzer nicht überlebt und hat ein neues SAM (1500€ Steuergerät) bekommen.
_________________
KTM & HUSQVARNA - STAMMTISCH |
|
| Nach oben |
|
bammel  Sponsor
Anmeldungsdatum: 17.11.2012 Beiträge insgesamt: 576
|
Verfasst am : So, 18. März 2018, 22:36 Titel: |
|
|
die Steckdose hat doch Dauerplus, ist also direkt mit der Batterie verbunden. Wo ist da der Unterschied zwischen Ladegerät an der Batterie oder an der Steckdose. Außer ein bisschen Kabel dazwischen sehe ich da keinen Unterschied, oder ?
|
|
| Nach oben |
|
kretabiker  Sponsor Anmeldungsdatum: 01.09.2008 Beiträge insgesamt: 6067
|
Verfasst am : So, 18. März 2018, 22:39 Titel: |
|
|
Ist der Regler denn auf, wenn keine ausreichende, oder überhaupt keine Drehzahl der Lichtmaschine vorhanden ist? Untere Drehzahlen Stromverbrauch doch direkt von der Batterie.....? Dioden? Sperrung Richtung Batterieladung?
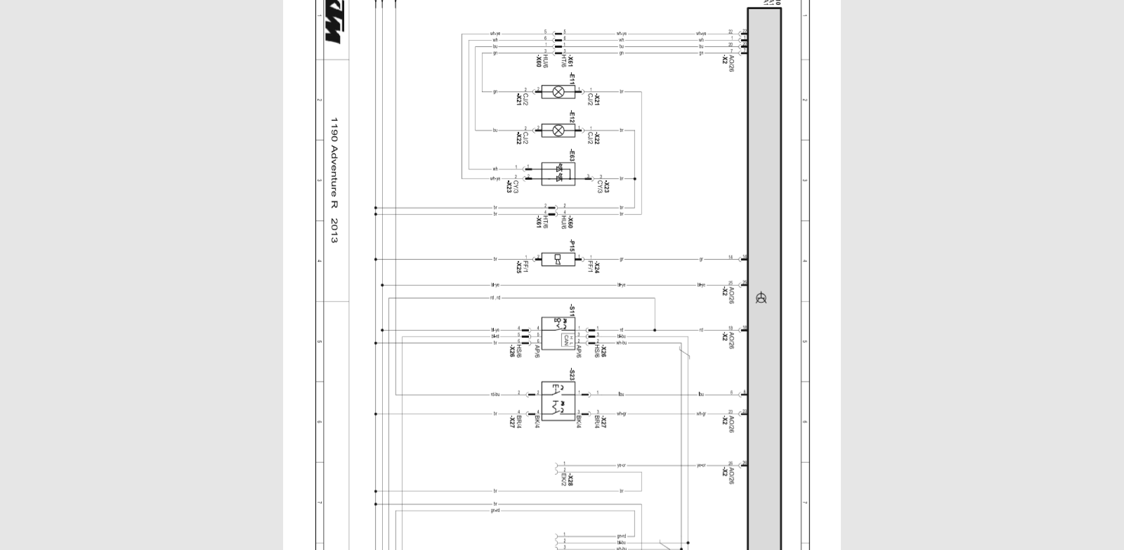
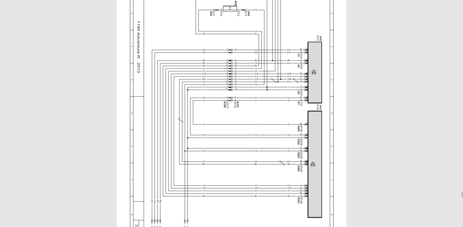
Vom Zündschloß habe ich nur den folgenden Stomlaufplan.....EFI etc......auch noch ABS.....Steuerung......nur woher weiß ich, was aktiv an der Spannung hängt....IM AUSGESCHALTENEN ZUSTAND........das sehe ich nicht, anhand der Pläne......
| Beschreibung: |
|
| Dateigröße: |
34.05 KB |
| Angeschaut: |
5147 mal |

|
| Beschreibung: |
|
| Dateigröße: |
31.62 KB |
| Angeschaut: |
5096 mal |

|
| Beschreibung: |
|
| Dateigröße: |
24.1 KB |
| Angeschaut: |
5119 mal |

|
| Beschreibung: |
|
| Dateigröße: |
34.45 KB |
| Angeschaut: |
5081 mal |

|
| Beschreibung: |
|
| Dateigröße: |
23.58 KB |
| Angeschaut: |
5070 mal |

|
| Beschreibung: |
|
 Download |
| Dateiname: |
2018-03-18 21_34_01-Microsoft Edge.png |
| Dateigröße: |
14.9 KB |
| Heruntergeladen: |
5041 mal |
|
|
| Nach oben |
|
|