|
|
|
|
|
|
| Autor |
Nachricht |
macrums
|
Verfasst am : Mo, 15. Jan 2018, 13:21 Titel: Sekundär Drosselklappen - Verständnisfrage |
|
|
Hallo Kollegen,
aktuell beschäftige ich mich mit dem Thema sekundär Drosselklappen. Mein Problem ist, dass meine Fuhre so gut wie immer beim Gasgeben um die 4-5000 Umdrehungen einen kurzen Aussetzer hat und dann normal am Gas hängt.
Meine bisherigen Recherchen ergeben, dass ein Drosselklappenpoti wohl über den Jordan ist. Mein freundlicher sagte, dass ich da runde 1200 Öppen investeiren müsste und auf die Frage, ob das auch günstiger geht kam erst lange nichts- und dann: Klappen raus, Gwerch drum herum weg, rausprogrammieren und gut.
Kostenpunktmäßig absolut interessant.
Nun habe ich mich im Netz schlau gemacht, da steht ja auch so einiges zu dem Thema. Ich habe allerdings noch eine Verständnisfrage zu dem Ganzen:
Über den Gaszug wird die primäre Drosselklappe geöffnet bzw. geschlossen. Wie ich gelesen habe aber nicht ganz, da der „Leerlaufklappenstellmotor“ (ich nenne den mal so) die Drosselklappen ebenfalls ansteuert, um die Leerlaufdrehzahl zu beeinflussen. Wie weit kann eigentlich dieser Motor die Klappen öffnen?
Ich frage nach, weil: Wenn dieser Motor mal Mist macht, dann kann ich über den Gaszug ja die Klappen nicht mehr schließen. Ähnlich früherer Vergaser „DellOrto PH irgendwas“, der nur einen Gaszug hatte. Hing der mal, gings gerade aus weiter…
Wie sieht es aus, wenn der Leerlaufstellmotor mal hängt?
|
|
| Nach oben |
|
Plumps Angstnippelbeschneider
Anmeldungsdatum: 23.12.2013 Beiträge insgesamt: 725 KTM LC8 Adv 990, 2006 → 84.000 km KTM LC8 Adv 950, 2003 → 63.000 km
|
Verfasst am : Mo, 15. Jan 2018, 21:10 Titel: |
|
|
Moin,
der Ruck bei 4500--5500 U/min ist vermutlich eher im Bereich der Zündspulen zu suchen.. Vermutlich einfach 4..5mm rausgezogen.. Zylinder 1 und 2 mal scharf anschauen.. Kann auch der Dichtgummi etwas verschoben sein. ordentlcih mit dem dickem Daumen drauf drücken.. Da biste nicht der Erste
Bei Poti im Popo sägt das Ding ja meistens im Leerlauf... mal Null und mal 4500U/min..
Nun noch nen Tipp vom Edelfauli.. Die oberen Drosselklappen einfach raus.. Also, nur die 2x2 Schräubchen..und die Klappen weg.. Welle und Antrieb kannste lassen.. RC8 Trichter und ab zum Experten fürs neue Mapping... Seit dem hab ich Pipi in Augen
_________________ Wenn mir langweilig ist, zünde ich bei Karstadt alle Playmobil-Tankstellen an, lasse Stofftier-Wale frei und bewerbe mich dann bei Greenpeace.  |
|
| Nach oben |
|
edefauler Sahararider
Anmeldungsdatum: 09.07.2008 Beiträge insgesamt: 1072 KTM Duke 1 724, Duke 2 660
|
Verfasst am : Di, 16. Jan 2018, 8:22 Titel: |
|
|
| Zitat: | | Nun noch nen Tipp vom Edelfauli.. Die oberen Drosselklappen einfach raus.. Also, nur die 2x2 Schräubchen..und die Klappen weg.. Welle und Antrieb kannste lassen.. RC8 Trichter und ab zum Experten fürs neue Mapping... Seit dem hab ich Pipi in Augen |
der wichtigste Punkt dabei ist die Abstimmung, die muss dann erfolgen! Einfach raus programmieren tut dem Motor absolut nicht gut.
Das beschriebene Loch beim Beschleunigen würde ich auch nicht(!) der 2. DK zuschreiben
Gruss
Norbert
_________________ Dukeclassics 3d3f4ul3r |
|
| Nach oben |
|
macrums
|
Verfasst am : Di, 16. Jan 2018, 10:25 Titel: |
|
|
Hallo Leute,
danke für den Tipp. Den werde ich demnächst verfolgen.
Zu den Drosselklappen:
Warum sollten die nicht nur einfach rausprogrammiert werden? Könntest du kurz dazu was schreiben?
Danke vorab.
|
|
| Nach oben |
|
edefauler Sahararider
Anmeldungsdatum: 09.07.2008 Beiträge insgesamt: 1072 KTM Duke 1 724, Duke 2 660
|
Verfasst am : Di, 16. Jan 2018, 10:39 Titel: |
|
|
Hallo,
weil sich die Ströumungsverhältnisse im Drosselklappenbody ändern und somit die Füllung der Brennkammern.
Rasuprogrammieren kann man sie so oder so nicht.
Man kann sie still legen, was keinen Sinn macht oder sie dauerhaft auf 100% stellen durch Ändern des Mappings.
Die 2. Drosselklappe sorgt dafür das angeblich das Dehmoment und ansprechverhalten optimiert sein soll im Fahrbetrieb. Darauf ist auch das Grundmapping abgestimmt. Wenn du nun immer die maximale Luft durchlässt dann passt das grundmapping nicht mehr.
Nein es reicht dann auch nicht das Akra Mapping aufzuspielen, da dieses auch auf die Verwendung der 2. Drosselklappe ausgelegt ist.
Ausserdem ist das Akramapping das schlechteste was KTM produziert hat. Egal bei welchen Motoren.
Zur Abstimmung auf dem Prüfstand mit dem PowerCommander z.b. immer das normale Serienmapping aufspielen.
Das Akra Mapping macht bei sowas immer Probleme
Dazu musst du dann aber auch die Lambdaeliminatoren einsetzen!
Die Lambdasonden auszuschalten ist bei einer Prüfstandsabstimmung keine Option! Da man nie weiss was das Steuergrät dann gerade tut, das weisst du nur wenn du die Eliminatoren aufgesetzt hast, da diese immer einen festen Lambdawert vorgeben, anhand dessen sich das Steuergerät orientiert.
Gruss
Norbert
_________________ Dukeclassics 3d3f4ul3r |
|
| Nach oben |
|
Plumps Angstnippelbeschneider
Anmeldungsdatum: 23.12.2013 Beiträge insgesamt: 725 KTM LC8 Adv 990, 2006 → 84.000 km KTM LC8 Adv 950, 2003 → 63.000 km
|
Verfasst am : Di, 16. Jan 2018, 15:09 Titel: |
|
|
Moin,
mal ne Frage an den Edefauler:
Ich hab nun nen 2010er R-Motor in die 2006er eingebaut. RC8 Trichter, anderer Auspuff, 2te Drosselklappen weg, Rottweiler Airintake/ Luftfilter und Sonden-Eliminatoren sind drin. Ein 2010 Serienmapping kann ich nicht direkt aufspielen, da verweigert sich TuneEcu. Ich könnte nun von Hand das Mapping übertragen.. tippen..tippen und nochmals tippen...
Ist es nun besser mit nem 2006er Serienmapping oder mit nem eingetippten 2010er Serienmapping beim Tuner aufzutauchen?
Gruß Dirk
_________________ Wenn mir langweilig ist, zünde ich bei Karstadt alle Playmobil-Tankstellen an, lasse Stofftier-Wale frei und bewerbe mich dann bei Greenpeace.  |
|
| Nach oben |
|
v2lover  Sponsor Anmeldungsdatum: 16.11.2008 Beiträge insgesamt: 2173
|
Verfasst am : Di, 16. Jan 2018, 16:10 Titel: |
|
|
bin zwar nicht gefragt aber meine empfehlung wäre, hol dir ein 10er steuergerät; und dann klappt es auch mit tune ecu
_________________ the older I get; the better I was
frauen sind die einzige beute die ihrem jäger auflauern
.....und immer sind die anderen die idioten, aber bedenke, selbst ist man auch für jeden der andere !!!! |
|
| Nach oben |
|
Plumps Angstnippelbeschneider
Anmeldungsdatum: 23.12.2013 Beiträge insgesamt: 725 KTM LC8 Adv 990, 2006 → 84.000 km KTM LC8 Adv 950, 2003 → 63.000 km
|
Verfasst am : Di, 16. Jan 2018, 16:21 Titel: |
|
|
| v2lover @ Di, 16. Jan 2018, 15:10 hat folgendes geschrieben: | bin zwar nicht gefragt aber meine empfehlung wäre, hol dir ein 10er steuergerät; und dann klappt es auch mit tune ecu  |
Moin
naja ein 10er hab ich.. Nur am 10er is ne Wegfahrsperre, Schlüssel mit Chip und ne Antenne am Zündschloss... Kabelbaum ist etwas geändert, Sensor für Kühlmitteltemperatur und halt noch die Drähte für die Antenne.. Noch so ein Ding was sagt.. nö ich will heute mit dir nicht spielen..
Muss ja eigentlich gehen... Im 2006er kann ich ja auch alles verdrehen mit Tuneecu.. Nur Übertragen kannst du halt nicht.. Da ist auch zu viel Intelligenz eingebaut..
_________________ Wenn mir langweilig ist, zünde ich bei Karstadt alle Playmobil-Tankstellen an, lasse Stofftier-Wale frei und bewerbe mich dann bei Greenpeace.  |
|
| Nach oben |
|
v2lover  Sponsor Anmeldungsdatum: 16.11.2008 Beiträge insgesamt: 2173
|
Verfasst am : Di, 16. Jan 2018, 16:41 Titel: |
|
|
also ich lehn mich da jetzt einmal gaaaanz weit aus dem fesnster;
gibts da nicht doch zwei getrennte einheiten; eine die für den motor zuständig ist und eine für die elektr. steuerung, aaaaaber diese ....gilt nicht als gesichert;
bin aber einer eifrig lernender
_________________ the older I get; the better I was
frauen sind die einzige beute die ihrem jäger auflauern
.....und immer sind die anderen die idioten, aber bedenke, selbst ist man auch für jeden der andere !!!! |
|
| Nach oben |
|
edefauler Sahararider
Anmeldungsdatum: 09.07.2008 Beiträge insgesamt: 1072 KTM Duke 1 724, Duke 2 660
|
Verfasst am : Di, 16. Jan 2018, 16:44 Titel: |
|
|
| Zitat: | | Ist es nun besser mit nem 2006er Serienmapping oder mit nem eingetippten 2010er Serienmapping beim Tuner aufzutauchen? |
Hallo,
lass das 2006er Serienmapping.
Ob 2010er oder 2006er ist da ganz egal, nur kein Akramapping.
Gruss
Norbert
PS wer was ganz Wahnsinniges haben will, der tippt das Zündmapping der 2005er SD ab..... dann geht die @ durch das Drehzahlband wie ne Superduke meine war danach absolut nicht mehr als @ zu identifizieren
_________________ Dukeclassics 3d3f4ul3r |
|
| Nach oben |
|
Plumps Angstnippelbeschneider
Anmeldungsdatum: 23.12.2013 Beiträge insgesamt: 725 KTM LC8 Adv 990, 2006 → 84.000 km KTM LC8 Adv 950, 2003 → 63.000 km
|
Verfasst am : Di, 16. Jan 2018, 17:33 Titel: |
|
|
| v2lover @ Di, 16. Jan 2018, 15:41 hat folgendes geschrieben: | also ich lehn mich da jetzt einmal gaaaanz weit aus dem fesnster;
gibts da nicht doch zwei getrennte einheiten; eine die für den motor zuständig ist und eine für die elektr. steuerung, aaaaaber diese ....gilt nicht als gesichert;
bin aber einer eifrig lernender |
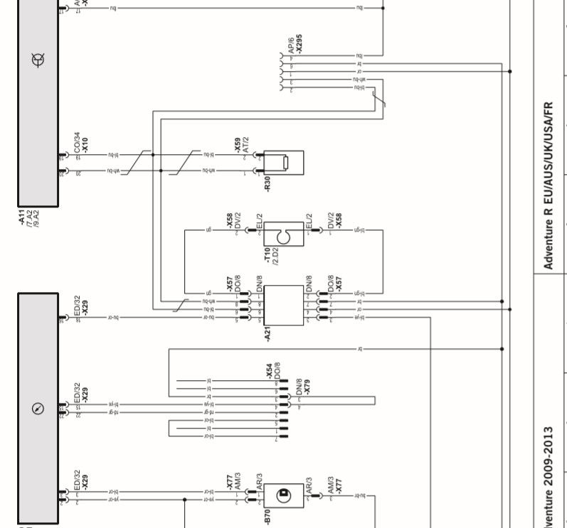
Nu hab ich mal in den Schaltplan geguckt... Und da ham so doch a extra Kästle für die EWS reingebastelt. Das kann ich ja am WE mal ausprobieren...ob Pins und Signale gleich sind..
@Edefauler... Danke...
_________________ Wenn mir langweilig ist, zünde ich bei Karstadt alle Playmobil-Tankstellen an, lasse Stofftier-Wale frei und bewerbe mich dann bei Greenpeace.  |
|
| Nach oben |
|
Plumps Angstnippelbeschneider
Anmeldungsdatum: 23.12.2013 Beiträge insgesamt: 725 KTM LC8 Adv 990, 2006 → 84.000 km KTM LC8 Adv 950, 2003 → 63.000 km
|
Verfasst am : Sa, 20. Jan 2018, 14:08 Titel: |
|
|
Moin,
kurz: die Pins und Stecker passen
abberrr: Nö, es geht nicht... Die Bits und Bytes vermissen sich...
Fehler Stromersorgung Kurbelwellensensor
Fehler CAN-BUS
Fehler keine oder defekte Wegfahrsperre...
_________________ Wenn mir langweilig ist, zünde ich bei Karstadt alle Playmobil-Tankstellen an, lasse Stofftier-Wale frei und bewerbe mich dann bei Greenpeace.  |
|
| Nach oben |
|
edefauler Sahararider
Anmeldungsdatum: 09.07.2008 Beiträge insgesamt: 1072 KTM Duke 1 724, Duke 2 660
|
Verfasst am : Sa, 20. Jan 2018, 16:06 Titel: |
|
|
die Intelligenz für die WFS sitzt im Steuergerät und nicht in irgendeinem anderen "Kasten"
Sonst wäre es ja zu einfach die auszubauen!
Wenn die WFS entfernt werden sol,, müssen alle Komponenten, Kabelbaum und Steuergerät getauscht werden
Gruss
Norbert
_________________ Dukeclassics 3d3f4ul3r |
|
| Nach oben |
|
Plumps Angstnippelbeschneider
Anmeldungsdatum: 23.12.2013 Beiträge insgesamt: 725 KTM LC8 Adv 990, 2006 → 84.000 km KTM LC8 Adv 950, 2003 → 63.000 km
|
|
| Nach oben |
|
Plumps Angstnippelbeschneider
Anmeldungsdatum: 23.12.2013 Beiträge insgesamt: 725 KTM LC8 Adv 990, 2006 → 84.000 km KTM LC8 Adv 950, 2003 → 63.000 km
|
|
| Nach oben |
|
|
|